Introduction
Un espace géographique théâtre du déploiement de la puissance et des rivalités.
- Le Moyen-Orient est une expression définie par le Foreign Office britannique au début du XXème siècle. Sa définition correspond à des considérations géopolitiques et non géographiques.
- Le Proche et le Moyen-Orient s’étendent des rives est de la Méditerranéenne jusqu’au Pakistan non compris. et de la Turquie jusqu’à l’Egypte et Emirats arabes unis.
Ainsi le Proche-orient comprend tout ce qui se trouve autour de la Méditerranée (Turquie, Syrie, Egypte, Liban, Israël, Palestine, Jordanie) Le Moyen-orient intègre lui Iran, Irak, Afghanistan, Qatar, Arabie saoudite, Emirats Arabe Unis.)
Enjeux géopolitiques, culturels, économiques
- Lieu du « croissant fertile » : premières civilisations (Egypte, bord du Nil et Mésopotamie -> Tigre Euphrate actuelle sud de la Turquie, Syrie, Irak).
- Civilisations ne sont pas toutes arabes, elles sont d’ailleurs sous domination ottomane (donc Turque du XV au XXème siècle) + perse (Iran)
- Lieu de naissance des trois grandes religions monothéistes, la religion chrétienne, le judaïsme et l’islam. Chacune de ces religions connaissant sur ce territoire scissions et divisions (empire byzantin / chrétien d’Occident / église arménienne, chiites, sunnites et alaouites pour l’islam, orthodoxie / judaïsme séculier…)
- Jérusalem étant sans doute le noeud stratégique et conflictuel des trois grandes religion, c’est la ville trois fois sainte. Alors que la Palestine (territoires palestiniens) et Israël reconnaissent tous deux Jérusalem comme capitale, la vieille ville de Jérusalem a un statut protégé par le droit International et l’ONU.
- La région est enfin au carrefour de plusieurs routes commerciales depuis le IIe millénaire av. J.-C. Au Moyen-âge, elle permet de relier l’est et l’ouest de la Méditerranée, et l’Europe à l’Inde et à l’Extrême-Orient. Avec le développement des sociétés industrielles, le Canal de Suez devient un des passages stratégiques du monde et depuis le début du XXème siècle elle attire de nombreuses convoitises en raison de se ressources pétrolières.
Cadrage temporel
- Pourquoi 1918? 1918 fin de l’empire ottoman en état de délitement avant la PGM (né 1453). Alliés des allemands ils font partie des perdants => Français et Anglais se partagent un territoire
- -> 2011 car recul mais actualité importante (Daesh, Syrie…)
Problématique : Pour quelles raisons le Proche et le Moyen-Orient sont-ils des espaces de conflits au centre de l’attention internationale ?
I – L’Empire ottoman, un Empire en partage (1918 – 1948)
A) Des ruines convoitées et accaparées dès 1916
En 1914, la région est partagée entre l’Empire ottoman et la Perse. L’Empire ottoman dominé par les Turcs s’est affaibli au fil des siècles et il a perdu de nombreux territoires au profit des Européens : Afrique du nord, Balkans, Chypre…
Les puissances européennes ont pris des positions importantes à l’intérieur de l’Empire ; leurs ressortissants sont protégés juridiquement par le système des « Capitulations« : Les Européens contrôlent l’économie ottomane et ils exploitent les gisements de pétrole.
En 1914, Les Ottomans s’allient à l’Empire allemand => les Anglais, pour inciter les tribus bédouines à se révolter contre les Turcs, leur promettent la création d’un grand État arabe indépendant. => Les Anglais et leurs alliés arabes commandés par le colonel Lawrence remportent des victoires, s’emparent des grandes villes (Jérusalem, Damas…) et les Turcs signent l’armistice en Octobre 1918.
- Les Accords Sykes-Picot (16 mai 1916)
Entre temps le Royaume-uni et la France ont signé ont prévu de se partager les territoires arabes de l’Empire ottoman. La France et la GB s’engagent à reconnaître et à protéger une « confédération d’Etats arabes » s’étendant de la Péninsule à la partie Nord de l’Orient arabe mais avec les restrictions suivantes:
o La France et la GB reçoivent un territoire en administration directe :
La France sur le littoral libanais
La GB sur la basse-Mésopotamie
o Les deux puissances s’octroient également une zone d’influence dans le futur royaume arabe.
La France sur la Syrie intérieure, entre Damas et Alep (zone A)
La GB sur la région de Bagdad (zone B)
o La Palestine forme une zone internationalisée appelée zone brune, divisée en trois lots :
Un sous influence français au nord (sauf Haïfa et Saint-Jean d’Acre qui passent sous brit)
Un sous souveraineté britannique au sud
Un lot sous régime international au centre, autour de Jérusalem.
- Les Mandats, définis par l’article 22 du pacte de la Société des Nations adopté à Versailles le 28 avril 1919.
Les colonies et territoires des puissances vaincues doivent être retirés de la souveraineté de ces dernières mais les populations qui les habitent ne sont pas encore assez mûres pour accéder à l’indépendance. Elles sont donc placées sous la tutelle de puissances mandataires, chargées de les conduire à l’indépendance.
=> Compromis entre les visées impériales des puissances européennes et la
volonté de Wilson de favoriser l’autodétermination des peuples. Les mandats sont :
- pour la France : la Syrie et le Liban
- pour la GB : la Palestine et l’Irak.
=> Les frontières entre les différents Mandats sont reconnues par les puissances occidentales mais les populations ont du mal à accepter le partage qui a été fait,notamment entre la Syrie et la Palestine.
=> La taille du mandat français s’est considérablement réduite, se concentrant essentiellement autour de la région d’Alep. Le Mandat britannique prend en charge la région de Jérusalem et l’ensemble de la Palestine.=> La GB a donc largement gagné en influence aux dépens de la puissance française.
- Controler les routes et les hydrocarbures
L’objet de la discussion sur l’importance des Mandats est lié à la nécessité d’une continuité entre l’Empire africain et l’Empire des Indes pour les Britanniques par exemple ou au contrôle du canal de Suez est d’une importance cruciale pour les Empires européens. Mais surtout contrôle des ressources en hydrocarbures
- Dès 1892, l’Angleterre avait signé un traité de protectorat avec le cheikh de Bahrein et, en 1899, avec celui de Koweit. Cet accord fut confirmé le 29 juillet 1913 quand le gouvernement ottoman reconnut le protectorat de l’Angleterre sur le petit émirat. Le souverain du Koweit s’engagea à n’accorder d’éventuelles concessions pétrolières qu’aux « personnes désignées par le gouvernement britannique ».
- En 1914 Winston Churchill, alors Premier Lord de l’Amirauté, fit concéder au gouvernement britannique 51% de l’Anglo-Persian Oil Company (APOC) fondée en 1909 (qui deviendra en 1954 British Petroleum). L’Angleterre n’entendait pas laisser à d’autres l’opportunité de prendre le contrôle des ressources pétrolières si prometteuses du Proche-Orient.
En France Aristide Briand a compris tardivement l’importance, pour l’avenir, de l’enjeu pétrolier mais les Français sont demeurés complètement à l’écart de la lutte pour l’or noir jusqu’en 1914, ils sont alors totalement dépendants des livraisons de la Standard Oil of New Jersey de Rockfeller.
Avec la seconde guerre mondiale la Compagnie Française de Pétrole sera exclue de l’or noir saoudien et mise à la marge du pétrole irakien par les Anglais et les américains. Ceci conjugué à l’absence de Pétrole au Liban et en Syrie lui vaudra le sobriquet de « Can’t Find Petroleum ». (Total !)
B) Diviser pour régner, les mandataires et la question religieuse
(=> Prendre un exemple à développer, savoir citer les autres)
A l’aide des deux cartes ci-dessous et du fond de carte distribué, réaliser une carte des peuples et religions au Proche-orient.
- La France et la Syrie
La doctrine des alaouites est secrète et réservée aux seuls initiés. Au XIXème sont découverts des manuscrits sur leur croyance. Un converti au judaïsme puis au christianisme publie en 1864 leurs pratiques (ce sera une des bases exploitée par les orientalistes pour rédiger des ouvrages sur les alaouites).
Depuis le XIXème siècle, ils se présentent comme musulmans, proches des chiites. A partir de 1916, les Français renforcent leur intérêt pour les alaouites afin de fragiliser les Ottomans.
En 1920, la France crée un territoire autonome pour les alaouites et leur proclame un Etat en 1922.=> Face au nationalisme arabe des sunnites, les Français encouragent pendant l’entre-deux-guerres un particularisme alaouite qui veut faire de ceux-ci un peuple à part entière. Mais en 1936, ils proclament leur arabité et leur adhésion à l’islam. Les efforts réalisés pour faire que les alaouites ne soient pas musulmans échouent. Peu à peu, les alaouites commencent à s’intégrer dans la société.
Dans les années 40 et 50, ces partisans de l’idéologie laïque du parti Baas (Le Parti de la résurrection arabe et socialiste originel est créé en 1947 à Damas et a pour but l’unification des différents États arabes en une seule et grande nation) deviennent militaires et fonctionnaires. La prise du pouvoir par le général Hafez Al Assad, père de l’actuel président Bachar Al Assad, leur ouvre les portes du pouvoir.
- Les chiites d’Irak sous mandat britannique
Les élites arabes et sunnites étaient intégrées au système ottoman et ont évolué vers un arabisme déclaré. Les chiites perdent leur autonomie et se retrouvent dans un statut discriminatoire suite à l’adoption d’un nouveau code de la nationalité.
Après 1924, ils deviennent donc des irakiens non authentiques (de catégorie B) et de nombreuses familles doivent prouver leur irakité. Un arabe non irakien, s’il est sunnite a plus de droits qu’un chiite installé depuis très longtemps (idem pour les autres confessions). Certains postes ne sont accessibles que pour les catégories A.
- Les britanniques et la Palestine
A la suite de l’affaire Dreyfus, Théodore Herzl crée le mouvement sioniste. Le sionisme est un mouvement politique qui veut créer un État juif en Palestine. Lord Balfour publie une lettre dans laquelle il précise que le gouvernement britannique «envisage favorablement l’établissement en Palestine d’un foyer national pour le peuple juif et emploiera tous ses efforts pour la réalisation de cet objectif, étant clairement entendu que rien se sera fait qui puisse porter atteinte aux droits civils et religieux des collectivités non juives existant en Palestine, soit aux droits et au statut politique dont les juifs disposent dans tout autre pays ». Déclaration Balfour, novembre 1917,
La spécificité de ce doc, qui entraîne l’hostilité des Arabes, vient du fait que ces derniers se sont définis que comme « collectivités non juives » De plus, le texte ne leur reconnaît pas de droits politiques alors que ceux-ci sont garantis aux Juifs.
Les sionistes entendent bien créer un État. Une importante immigration juive se met en place. Les Juifs, avec le soutien de l’administration anglaise mettent en place des structures importantes : des écoles, des hôpitaux, une université, une force armée. Ils achètent massivement des terres où ils construisent des villages fortifiés (les Kibboutzim) et où ils n’embauchent que de la main d’œuvre juive.
=> renforce donc les tensions entre population arabe et juive mais aussi entre populaiton arabe et mandataires de la SDN
C) Révoltes et tensions à la veille de la WWII
L’organisation des Mandats laisse les puissances mandataires entièrement maîtresse de la situation. Les populations locales se sentent spoliées de leurs ressources, notamment pétrolières comme le montre le texte de Ihsan al-Jabri.
=> Les révoltes des populations sont nombreuses à partir des années 1920. Les peuples arabes s’estiment trahis par les Occidentaux car ils rêvaient d’un État unitaire. Ils expriment leur colère et leur indignation et se heurtent partout à une forte répression. Les révoltes sont nombreuses : en Irak (1921), en Syrie et au Liban (1925), en Palestine (1936-1939)…
- La France et l’opposition de Fayçal en Syrie (1920) :
A la suite de l’entrée des troupes arabes conduites par Fayçal et de la création du royaume arabe de Damas, la nouvelle puissance mandataire est contrainte d’utiliser la force militaire en juillet 1920. La France met ainsi fin à l’éphémère royaume arabe de Fayçal.
- La révolte chiite en Irak en avril 1921 (mandat britannique)
Quant aux Britanniques, en Irak ils répriment par la force la révolte des chiites en avril 1921, mais le pays ne sera réellement pacifié qu’en 1925.
Mais dans le même temps, le mandat britannique s’organise : les Britanniques placent Fayçal sur le trône d’Irak le 23 août 1921, alors que celui-ci a été chassé de Syrie par la France en juillet 1920. Le régime irakien est celui de la monarchie assistée d’un Sénat et d’une Chambre.
=> Une constitution, rédigée par le Foreign office, est également adoptée le 21mars 1925.
=> Sur le plan de la politique intérieure, le roi Fayçal et ses proches ont l’ambition d’organiser un Etat fort. Diverses mesures sont ainsi mises en place : la création de l’armée (décret du 6 janvier 1921) permet de renforcer la cohésion nationale et la légitimité du roi, et la création d’écoles primaires et secondaires permet de développer l’appartenance nationale ainsi que l’idée de l’unité arabe auprès des jeunes.
Le Royaume-Uni accorde l’indépendance à l’Irak (qui entre à la SDN) puis à l’Égypte (tout en maintenant ses troupes dans la zones du canal). Les Britanniques conserveront des intérêts militaires en Irak pour une durée de 25 ans ainsi que des liens de coopération diplomatique. Comme décidé par le traité de 1930, le mandat britannique prend fin le 30 mai 1932 et l’Irak est le premier Etat arabe à entrer à la SDN.
- En Turquie, la population se révolte sous la direction de Mustapha Kemal (Atatürk)
Mustapha Kemal chasse les armées étrangères et qui obtient la signature d’un autre traité (le traité de Lausanne). Kemal abolit le califat et crée une république laïque (1924).
- Dans la péninsule arabique, Abd El Aziz Ibn Saoud crée le royaume d’Arabie saoudite.
Durant la Seconde Guerre mondiale, Le Proche et le Moyen-Orient sont un enjeu majeur. Les Anglais et les Soviétiques occupent l’Iran. Hitler envoie une armée (l’Afrika korps) qui après de nombreux succès est battue en Égypte à El Alamein (1942)
II – Israel, un acteur régional dans un jeu mondial (1948 – 1978)
A°) Le projet sioniste et la création de l’Etat d’Israel
- Principales décisions votées en 1947
En novembre 1947, l’Assemblée générale des Nations Unies met fin au mandat britannique sur la Palestine au plus tard le 1er aout 1948.
Elle recommande le partage de la Palestine et la création d’un Etat juif, d’un Etat arabe et d’une zone « sous régime international particulier »
L’ONU commande aux britannique de créer « une zone située sur le territoire de l’Etat juif et possédant un port maritime et un arrière pays suffisant » pour faire face à l’immigration juive.
Enfin l’ONU prévoit que ces Etats commencent à exister au 1er octobre 1948 au plus tard selon les frontières définies par l’ONU
- La genèse de la naissance d’Israël.
David Ben Gourion, fondateur et premier président d’Israël explique la naissance de l’Etat d’Israël par différents facteurs :
– Un facteur religieux (la terre d’Israël est la terre où naquit le peuple juif)
– Les persécutions qu’on du subir les juifs (affaire Dreyfus) et donc droit au « retour »
– L’holocauste
– Les reconnaissances des alliés (Balfour et ONU)
- Pour la ligue Arabe, le partage de 1947 n’est pas acceptable.
Avec 30% de la population, l’Etat juif emporterait 55% des terres. A cette époque l’arrivée massive de juifs en territoire palestinien est vue comme une expropriation des arabes pour « réparer les erreurs des européens ».
- La création de l’Etat d’Israël, une nouvelle donne au Proche-Orient
Suite au plan de partage proposé par l’ONU en 1947, le 14 Mai 1948 David Ben Gourion proclame la naissance de l’Etat d’Israël. Refusant ce qu’ils considèrent comme une annexion, les Etats arabes attaquent Israël. C’est la première guerre israélo-arabe (1948-1949). Celle-ci, gagnée par Tsahal, permet à Israël d’agrandir son territoire.Les palestiniens se réfugient en nombre dans les Etats voisins qui ne reconnaissent pas l’Etat d’Israël. La situation déjà tendue avant la création de l’Etat d’Israël, entre dans un conflit ouvert et – de façon intermittente – armé qui dure jusqu’à aujourd’hui.
- La guerre Israélo-arabe s’achève en janvier 1949.
http://fresques.ina.fr/jalons/parcours/0043/le-conflit-israelo-arabe-de-1948-a-nos-jours.html
La guerre « d’indépendance » d’Israël (1948-1949) oppose Israël à l’Egypte, la Jordanie, la Syrie, le Liban et l’Irak. L’armée israélienne, Tsahal, écrase les forces arabes, inexpérimentées et divisées.
- Pour les Palestiniens (Arabes de Palestine), cette défaite est appelée la Nakba (« catastrophe » en arabe) : un million d’entre eux se réfugient dans les pays voisins.
- Les territoires qui auraient dû constituer un Etat palestinien sont soit annexés par Israël, soit rattachés à la Jordanie (Cisjordanie) et à l’Egypte (Gaza).
- La ville de Jérusalem est divisée en deux.
- Aucune paix n’est signée entre Israël et les Etats arabes, qui ne reconnaissent pas l’existence de l’Etat juif.
B°) La Guerre froide s’invite au Moyen-Orient
En 1945, les puissances européennes sont supplantées dans cette région du monde par les Etats-Unis:
- Dans le cadre de la politique d’endiguement, les États-Unis soutiennent l’Arabie saoudite (- Le président Roosevelt rencontre Ibn Saoud et il noue un partenariat stratégique avec lui – les Accords du Quincy. L’Arabie saoudite fournira du pétrole en échange de la protection américaine.) et la Turquie, qui devient membre de l’OTAN en 1952, l’Irak (jusqu’en 1990) et l’Iran (jusqu’en 1979).
- Le traité d’organisation du Moyen-Orient, plus communément appelé pacte de Bagdad, a été signé le 24 février 1955 par l’Irak, la Turquie, le Pakistan, l’Iran et le Royaume-Uni. Les États-Unis rejoignent le comité militaire de l’alliance en 1958
- L’URSS, pour prendre pied dans la région soutient le nationalisme arabe contre les puissances coloniales : Égypte du colonel Nasser, la Syrie, le Sud Yémen (qui créent ensemble en 1958 la République arabe union), l’Iran (à partir de 1979) et défend officiellement la cause des Palestiniens qui réclament la création d’un État indépendant.
- La crise de Suez.
http://fresques.ina.fr/jalons/parcours/0043/le-conflit-israelo-arabe-de-1948-a-nos-jours.html La crise de Suez est une crise qui marque un tournant dans la région en chassant définitivement la France et le Royaume-Uni de la région alors que l’URSS et les Etats-Unis cherchent à s’affirmer au Moyen-Orient.
En 1954 Nasser décide de construire le barrage d’Assouan afin d’irriguer les terres agricoles.
=> Il se tourne alors vers la Grande-Bretagne et les Etats-Unis pour financer ce barrage.
=> Mais Nasser refuse de « s’aligner » (Conférence de Bandung en 1955). De plus il se rapproche de l’URSS il achète des armes à la Tchécoslovaquie.
=> Etats-Unis & GB refusent de financer le barrage. En 1956, l’Egypte de Nasser nationalise le canal de Suez
=> Israël, soutenu activement par la France et le Royaume-Uni, attaque l’Egypte pour protéger le canal et éliminer Nasser (ce dernier étant considéré par la France comme un ennemi, car accusé de soutenir la lutte du FLN en Algérie).
=> Sous la pression de l’ONU, et plus encore des Etats-Unis et de l’URSS, la France et le Royaume-Uni sont priés de rentrer chez eux, et Israël doit abandonner ses positions du Sinaï. L’opération se solde par un échec pour la France et le Royaume-Uni : les deux anciennes puissances coloniales sont en déclin sur la scène internationale ; ce sont les deux superpuissances – URSS et Etats-Unis – qui vont dicter l’équilibre mondial de l’après-guerre. Quant à Israël, si son armée a dû abandonner le Sinaï, elle a prouvé une nouvelle fois sa force militaire.
Israël devient le principal allié des États-Unis au Proche-Orient. Il reçoit une importante aide économique et surtout militaire.
C°) Des guerres et de l’eau
- Guerre des 6 jours (Juin 1967)
http://www.dailymotion.com/video/xby8xk_pour-sacha-bande-annonce-fr_shortfilms
http://fresques.ina.fr/jalons/parcours/0043/le-conflit-israelo-arabe-de-1948-a-nos-jours.html
La guerre des Six-Jours est déclenchée le 5 juin 1967 à l’initiative d’Israël, après que trois de ses voisins coalisés (l’Egypte, la Syrie et la Jordanie) aient bloqué le golfe d’Aqaba, seule ouverture d’Israël sur la Mer Rouge, prélude à un blocus du pays. Israël attaque pour rompre cet encerclement. Le soir de la première journée de guerre, la moitié de l’aviation arabe était détruite ; le soir du sixième jour, les armées égyptiennes, syriennes et jordaniennes étaient défaites. L’armée israélienne remporte une victoire écrasante, et conquiert Gaza, la Cisjordanie, Jérusalem-Est, le Sinaï et le plateau du Golan (Syrie), qu’on appelle dorénavant les « territoires occupés », et dans lesquels vivent 2,5 millions d’arabes.
Face à la situation en Syrie notamment (allié de l’URSS), Brejnev menace les États-Unis d’intervenir militairement de façon directe et les deux super puissances imposent un cessez-le-feu à la Syrie et à Israël qui prendra effet le 10 juin au soir, mettant fin à la guerre des Six Jours.
L’ONU condamne cette occupation par Israël par la résolution 242, adoptée en novembre de la même année, mais le flou lié à l’interprétation de cette résolution fait qu’elle n’est pas vraiment appliquée.
A la suite de la guerre des Six-Jours, les relations entre Israël et les pays arabes voisins sont plus mauvaises que jamais, ce qui aboutit à la guerre du Kippour en 1973.
- Guerre du kippour (octobre 1973)
http://fresques.ina.fr/jalons/parcours/0043/le-conflit-israelo-arabe-de-1948-a-nos-jours.html
Le 6 octobre 1973, le jour du jeûne de Yom Kippour (Grand Pardon) en Israël, Egyptiens et Syriens lancent une attaque surprise et conjointe au nord et au sud d’Israël, pour reprendre leurs territoires occupés (Golan et Sinaï) et laver l’affront de la guerre des Six-Jours. Le début de l’offensive est favorable à l’Egypte et à la Syrie, mais Israël – aidé militairement par les Etats-Unis, tandis que l’URSS soutenait l’Egypte avant de se retirer – reprend bientôt l’avantage. Le conseil de sécurité des Nations-Unies contraint le 22 octobre 1973 les pays engagés dans le conflit à cesser le combat, et un accord de paix est signé (pour la première fois entre Israël et les pays arabes).
En représailles à l’aide américaine apportée à Israël pendant la guerre, les pays arabes membres de l’OPEP décrètent un embargo sur le pétrole à destination des pays occidentaux, ce qui aboutit au choc pétrolier de 1973.
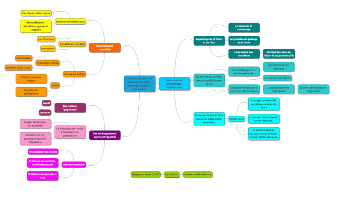
- Etude de cas : L’Eau un enjeu vital pour Israel
https://app.mindmup.com/map/_free/15e57170fe3c11e6bf266d49d01e78d7

L’accord d’Oslo II (1995) stipulait qu’ « Israël reconnaît les droits sur l’eau des Palestiniens ». Or, plus de quinze ans après, cette reconnaissance n’a pas été mise en œuvre.
- Les Palestiniens doivent obtenir une autorisation spéciale pour creuser tout nouveau puits.
- Les 7 millions d’Israéliens ont une consommation par personne quatre fois supérieure aux 4,2 millions de Palestiniens.
- Les accords de Camp David (17 septembre 1978)
Sous l’égide du président américain Carter, qui souhaite relancer le processus de paix au Proche-Orient, Israël et l’Egypte signent un accord de paix, mettant fin à trente ans de relations conflictuelles entre les deux pays. C’est un accord historique, pour lequel Sadate et Begin reçoivent le prix Nobel de la Paix en 1978. Concrètement, l’Egypte obtient de récupérer le Sinaï (occupé par Israël depuis la guerre des Six-Jours), tandis qu’Israël maintient sa domination sur la Cisjordanie.
=> Cependant, les accords de Camp David sont très mal accueillis dans les autres pays arabes, qui accusent l’Egypte de briser l’unité arabe et de se désolidariser de la cause palestinienne.
III – Les enjeux actuels (1978…)
A°) La poudrière du Proche et Moyen Orient
- La lutte palestinienne en Jordanie. (1967 – 1970)
La défaite des armées arabes face à Israël lors de la guerre des Six jours de 1967 pousse les organisations de la résistance palestinienne à mieux s’organiser et à s’orienter dans la lutte armée. L’Organisation de Libération de la Palestine est fondée en 1964 au Caire. https://www.monde-diplomatique.fr/cahier/proche-orient/territoires-olp. L’OLP prévoit dans sa Charte l’anéantissement de l’Etat d’Israël ( Jusqu’en 1993 date de la reconnaissance officielle d’Israël par yasser Arafat)
Lors du quatrième Congrès national palestinien de juillet 1968, les différentes organisations de résistance rejoignent l’OLP, le groupe Fatah y devient majoritaire et son chef Yasser Arafat (Abou Ammar) prend sa direction en février 1969. L’organisation développe dorénavant une aide civile dans le cadre de l’enseignement, de la santé, des pensions sont versées aux familles des résistants morts au combat.
Depuis la guerre de 1967, l’OLP renforcée fait d’Amman, capitale du royaume hachémite de Jordanie, sa principale base. C’est d’ailleurs dans les camps jordaniens que la résistance recrute le plus de volontaires – Les deux tiers de la population du royaume sont d’origine palestinienne et on compte plus de 1,3 millions de réfugiés dans le pays depuis la guerre de 1967.
Le roi Hussein laisse, dans un premier temps, circuler librement les forces armées palestiniennes et se montre assez tolérant, il voit rapidement d’un mauvais œil la montée en force de ce contre-pouvoir qui menace directement son autorité :
L’OLP engage une lute armée contre Israël (ce qui entraine des représailles de la part de l’Etat hébreu) => le roi Hussein ordonne alors des mesures limitant l’action des fedayins, des combattants.
L’OLP s’en prend directement au roi Hussein (tentatives d’assassinat et refuse toute négociation avec Israël. => Septembre noir (1970) marqué par des tensions entre communauté palestiniennes et jordaniennes, qui aboutit à l’expulsion de l’OLP.
- La guerre du Liban (1975 – 1990 puis 2006)
Valse avec Bachir : https://www.youtube.com/watch?v=eaEg8UsGN6Y
Pour les cartes vues en classe : http://www.lesclesdumoyenorient.com/La-guerre-du-Liban-1975-1990-entre.html
- Un pays divisé
Pacte national (1943) => témoins de la division de la société libanaise entre chrétiens et musulmans
A partir des années 1950, les Musulmans se mettent à regarder du côté de la République arabe unie (RAU) nouvellement formée entre l’Egypte et la Syrie, tandis que les Chrétiens louchent vers l’Occident. Les tensions intercommunautaires sont croissantes.
La présidence de Fouad Chehab (1958 – 1964) réussit à surmonter les clivages et à imposer une politique volontariste économiquement (grands investissements d’Etat), centralisatrice, menée par un Etat fort. Sous sa présidence, le Liban va connaître une prospérité et une modernisation accélérées
Mais à partir de 1970, le Liban voit arriver les combattants de l’Organisation de Libération de la Palestine (OLP), chassés de Jordanie après l’épisode de « Septembre noir ». Cette présence palestinienne va accentuer les clivages entre les partis et les groupes confessionnels libanais. Une grande opposition se dessine d’abord. Le Mouvement national se crée, réunissant musulmans, druzes, certains chrétiens. Il défend les Palestiniens. En face, la majorité des chrétiens forme le Front libanais. Mais le conflit ne peut être réduit à une opposition simpliste chrétiens/musulmans. Il existe de multiples factions qui s’opposent : chrétiens dans le camp palestino-progressiste, oppositions entre les milices chrétiennes, entre les milices musulmanes, entre les milices chiites, entre des familles de notables…
Le parti phalangiste (parti chrétien libanais d’extrême droite allié d’Israël) dirigé par Bachir Gemayel fonde la milice des forces libanaises en 1976 et mène la lutte contre l’OLP qui constitue désormais un État dans l’État.
- Des interventions extérieures :
L’OLP s’allie aux partis progressistes libanais et elle est soutenue par Moscou. Pblm Le mouvement se radicalise. Les Palestiniens organisent des détournements d’avion et des attentats, dont celui des Jeux olympiques de Munich en 1972 contre les athlètes israéliens.
La Syrie, à la suite des premiers troubles opposant les Phalanges chrétiennes (parti chrétien) et l’OLP, intervient au Liban en juin 1976, sous couvert de la Force arabe de dissuasion (FAD), composée également de troupes de troupes d’Arabie saoudite, du Soudan, de la Libye, du Yémen et des Emirats arabes unis. (Eviter la guerre avec Israël, éviter l’alliance avec Israël et éviter un pouvoir trop important de l’OLP)
Israël voit d’un mauvais œil l’installation de l’OLP au Sud-Liban et envahit le Sud-Liban en 1978 provoquant le départ des Palestiniens vers Saïda ou Beyrouth. Israël est sommée par l’ONU de se retirer du territoire, mais conserve toutefois une zone de sécurité de 10 km de large, allant de la côte jusqu’à la frontière syrienne. Par ailleurs, elle pilote la milice du colonel Saad Haddad, l’Armée du Liban-Sud, qui empêche l’armée libanaise régulière de reprendre position dans la région.
- La guerre du Liban (1982) :
Israël lance le 6 juin 1982 l’opération « Paix en Galilée » contre le Liban.
En effet, depuis les accords de paix de 1979 avec l’Egypte, l’Etat hébreu est libéré sur son flanc sud et peut donc concentrer ses forces au Nord.
=> éliminer la résistance palestinienne, principalement concentrée à Beyrouth Ouest.
=> favoriser l’accession au pouvoir du maronite Bachir Gemayel, chef des Forces Libanaises (principale milice chrétienne), qui s’est engagé à signer un traité de paix avec Israël.
Bachir Gemayel devient président de la République du Liban le 23 août 1982 et est assassiné le 14 septembre 1982 par un chrétien extrémiste. Il est remplacé à la présidence par son frère Amine.
L’armée israélienne conquiert rapidement le Sud-Liban et arrive jusqu’à Beyrouth, qu’elle bombarde. Les combattants de l’OLP sont évacués vers le Caire. En septembre 1982, allant à l’encontre de sa promesse, l’armée israélienne pénètre dans Beyrouth-Ouest en compagnie des Forces Libanaises, qui massacrent les Palestiniens réfugiés dans les camps de Sabra et Chatila (16-18 septembre) : plus de 300 morts.
Tsahal se retire finalement dans le Sud du pays et occupe une « zone de sécurité » de 1985 à 2000, date à laquelle elle se retire du Liban. Israël interviendra par la suite ponctuellement au Sud-Liban, notamment en 2006 lors de sa guerre contre le Hezbollah.
L’Iran, gouverné par les islamistes depuis 1979, exporte des Gardiens de la Révolution au Liban. Ceux-ci contribuent, en 1982, à l’émergence du Hezbollah, parti politique chiite possédant un bras armé. Son principal objectif est de combattre Israël, dont il refuse catégoriquement l’existence. L’objectif initial de fonder un Etat islamique a été petit à petit abandonné. Ils interviennent dans la guerre du Liban par le Hezbollah à l’origine d’attentats meurtriers contre les forces occidentales.
L’ONU, après l’intervention israélienne de 1978, crée la FINUL (Force intérimaire des Nations unies au Liban), qui prend position au Sud pour surveiller le retrait des troupes israéliennes, rétablir la sécurité et garantir l’autorité du gouvernement libanais.
A la suite de l’occupation de Beyrouth par les Israéliens en 1982, l’ONU créée la Force multinationale de sécurité, ayant pour but de restaurer l’ordre aux alentours de la capitale, et de protéger les populations civiles.
Mais elle soutient aussi la Syrie qui garde le droit de se maintenir au Liban en échange de son implication dans la guerre du Koweit contre l’Irak.
- La révolution islamique en Iran (11 Février 1979)
http://www.allocine.fr/video/player_gen_cmedia=18733352&cfilm=110204.html
Ce jour marque l’aboutissement de la fronde populaire qui s’est élevée contre le chah Mohammad Reza Pahlavi des mois auparavant. Miné par la maladie et affaibli sur le plan intérieur, le souverain décide de s’éloigner pour un temps et quitte l’Iran avec sa famille le 26 janvier. Il mourra au Caire le 27 juillet 1980.
Quelques jours après le départ du chah, le 1er février 1979, la foule iranienne en délire accueille celui qui est déjà le guide suprême de sa révolution. => révolution contre les fondements de l’ordre pro-occidental instauré par le chah, afin de changer durablement la face de l’Iran. L’ayatollah Ruhollah Khomeiny rentre au pays après quinze années d’exil passées en Irak, puis en France. Il représente la puissante caste des religieux chiites
Dans les mois qui suivent, le nouveau régime lève petit à petit le voile sur ses desseins véritables. Le 4 novembre 1979, des jeunes iraniens occupent l’ambassade des Etats-Unis à Téhéran, brûlent le drapeau américain, et prennent en otages soixante-trois personnes de nationalité américaine. Leur séquestration dure 444 jours et elle coûte au président Carter sa réélection fin 1980. Depuis le 7 avril 1980, les Etats-Unis ont cessé toutes relations diplomatiques avec l’Iran et lui imposent des sanctions économiques. Le régime de Khomeiny se sépare de ses alliés de la gauche. Le 21 juin 1981, le président laïc Abolhassan Bani Sadr est destitué. Le 4 mai 1982, le parti communiste Tudeh est dissous. La gauche iranienne est définitivement réduite au silence en 1986.
- La multiplication des conflits
De nouveaux facteurs de conflits apparaissant au Proche et Moyen-Orient.
Une guerre éclate entre l’Iran et l’Irak (1980 − 1988) :
En 1979, Saddam Hussein accède au pouvoir en Irak en s’appuyant sur les sunnites du pays.La même année, l’ayatollah Khomeini prend le pouvoir en Iran et crée une république islamique chiite.
Les causes religieuses (chiites contre sunnites), ethniques (Arabes contre Perses) et géopolitiques (ancien conflit frontalier entre Irak et Iran) conduisent Saddam Hussein à lancer ses troupes contre l’Iran.
=> Malgré des victoires initiales, il s’avère que Hussein a sous-estimé son adversaire. L’intense propagande du régime iranien amène à un enrôlement en masse des soldats.
La guerre dure huit ans, fait un million de morts et ne permet aucune victoire décisive.
La guerre d’Afghanistan (1979 − 1989) est reliée aux problématiques de la guerre froide:
En 1979, l’URSS intervient en Afghanistan pour secourir le gouvernement socialiste menacé par les milices tribales.
Les troupes de l’Armée rouge enregistrent quelques victoires mais le combat se prolonge contre les milices qui sont armées par les États-Unis.
L’URSS se retire en 1989, la guerre est terminée et le pays est complètement divisé.
B°) Espoirs et déceptions de Paix
Bien que la fin de la guerre froide (1991) signifie la fin de l’opposition à dimension internationale entre les deux plus grandes puissances mondiales (États-Unis et URSS), elle ne signifie pas la fin des conflits dans cette région. Cette période est cependant celle du retour en force des Etats-Unis dans la région. Le Proche et Moyen-Orient reste une zone comprenant de nombreux facteurs de tension dont les enjeux sont internationaux.
Certains facteurs de tension sont anciens :
- La région possède 50% des réserves mondiales de pétrole connues. Ces réserves, par la manne financière qu’elles représentent, continuent d’attirer les convoitises.
- L’eau est assez rare dans la région. Depuis les années 1970, les tensions sont très vives entre la Turquie, l’Irak et la Syrie suite à la construction de barrages sur les fleuves. Le problème du partage des eaux est aussi très important dans le conflit israélo-palestinien car Israël contrôle de nombreuses nappes phréatiques.
- La présence de minorités est instrumentalisée. Saddam Hussein s’appuie sur les Sunnites et les Chrétiens et réprime les Chiites et les Kurdes. Les Kurdes subissent aussi une oppression en Turquie et en Syrie. Le régime d’Assad s’appuie sur les alaouites et les chrétiens.
Mais à ces anciens facteurs, s’ajoutent de nouveaux éléments qui contribuent à la déstabilisation de la région : développement de l’islamisme radical.
- L’Iran impose à la société iranienne un islamisme chiite fondamentaliste.
- Le Hezbollah (chiite) est bien implanté au Liban.
- Le Hamas augmente son influence en Palestine.
- En Afghanistan, à la suite d’une guerre contre le gouvernement (1992 à 1996), les Talibans sont à la tête de l’État qui sert désormais de base arrière au mouvement Al Qaïda, dirigé par Oussama ben Laden, qui entreprend des opérations terroristes à partir de 1993.
- En 2006 l’organisaiton terroriste Daesh s’autoproclame Etat Islamique d’Irak (EI) et commence son extension sur les pays alentours sous la direction de Abou Bakr al-Baghdadi.
- La guerre du Golfe (1990 − 1991)
=> Dans son objectif d’apparaître comme le champion de la cause arabe, il instrumentalise la question palestinienne et conditionne son évacuation du Koweït à l’évacuation des territoires occupés par Israël en Palestine.
Une coalition, sous mandat de l’ONU, dominée par les États-Unis intervient et libère le Koweït en février 1991.
Bien que chassé du Koweït, le régime de Saddam Hussein est maintenu au pouvoir. Il entreprend une féroce répression contre les populations kurdes et chiites du pays. Il utilise des armes non conventionnelles comme des gaz chimiques.=> non-intervention de l’URSS est en proie à une grave crise interne. George Bush, fort de cette victoire réalisée dans le cadre d’une coalition de l’ONU, parle de ce conflit comme symbolique du « nouvel ordre international » qui s’installe au lendemain de la guerre froide, ordre basé sur le multilatéralisme.
- La question israélo-palestinienne
À la fin de la guerre froide, l’OLP ne peut plus compter sur le soutien de l’URSS. Yasser Arafat doit trouver une issue au conflit et les États-Unis veulent favoriser un retour à la paix dans la région entre les Israéliens, les Palestiniens et les pays arabes.
Cette volonté de cesser les conflits aboutit à la signature des accords d’Oslo en 1993 entre Yasser Arafat et Yitzhak Rabin. Ces accords permettent la reconnaissance mutuelle d’Israël et de l’OLP et la création d’une Autorité palestinienne en Cisjordanie et à Gaza.
Mais les extrémistes des deux bords empêchent la poursuite du processus de paix
- Les colons juifs refusent d’évacuer les colonies.
- Les attentats-suicides menés par le Hamas et le djihad islamique se poursuivent.
- Yitzhak Rabin est assassiné en 1995 par un extrémiste israélien.
- En 2000, Ariel Sharon, opposé aux accords d’Oslo, se rend sur l’Esplanade des Mosquées (le troisième lieu saint de l’islam) et provoque le début de la deuxième Intifada. (première intifada : 1987-1993)
- La bande de Gaza évacuée en 2005 par les Israéliens tombe aux mains du Hamas en 2007. Le Fatah, dirigé par Mahmoud Abbas, doit affronter une autorité palestinienne concurrente à Gaza.
- Israël entreprend des actions militaires au Liban (2006) et à Gaza (opération « plomb durci » de 2009 et opération de 2014) et construit un mur de séparation entre l’État hébreu et la Cisjordanie.
Le processus de paix piétine. Israël conditionne la reprise des discussions à la fin des attaques sur son territoire. Le Hamas veut, en préalable des négociations, une levée du blocus qui asphyxie Gaza. Des problèmes sont difficilement réglables comme le statut de Jérusalem, l’occupation des colonies, le problème des réfugiés, etc. La Palestine bien qu’ayant été reconnue comme Etat non membre observateur depuis le 29 novembre 2012 est un territoire morcelé et en grande partie occupé par Israël.
=> Le 23 décembre 2016, Barack Obama avant de partir de la Maison blanche a laissé voter la résolution 2334 demandant à Israël de stopper l’extension des colonies (Les Etats-Unis s’opposent traditionellemnt au vote de résolution contre Israël); une décision historique qui a suscité la réprobation d’Israël.
C°) Nouvelles menaces et tensions multiples
- Les attentats du 11 septembre 2001 et leurs conséquences
L’islamisme radical constitue l’un des premiers facteurs de désordre au Proche et Moyen-Orient après la guerre froide. Le réseau international Al Qaïda, qui pratique une série d’attentats depuis 1993, organise les attentats du 11 septembre aux États-Unis. Les villes de New York et de Washington sont touchées. Ces attaques sur le sol américain ont pour conséquence une déstabilisation de la région :
=> George W. Bush, président des États-Unis en 2001, décide de mener une guerre contre l »axe du mal ».
=> En 2001, une coalition internationale, sous mandat de l’ONU, attaque le régime des talibans en Afghanistan qui héberge Al Qaïda.
=> En 2003, les États-Unis entrent en guerre contre l’Irak de Saddam Hussein, « suspectée » de détenir et de fabriquer des armes de destruction massive. Les États-Unis n’obtiennent pas le soutien de l’ONU face à l’opposition de plusieurs pays, dont la France.
L’intervention en Irak permet la chute de Saddam Hussein mais voit l’émergence d’un mouvement de protestation international contre la politique unilatérale des États-Unis.
- Le printemps arabe
En 2010, un mouvement de colère monte en Tunisie et aboutit à la « révolution du Jasmin » qui renverse le dictateur Ben Ali le 14 janvier 2011. Cette situation tire ses origines de la précarité sociale qui touche de larges couches de la population et du pouvoir despotique privant de toute liberté. Le « printemps arabe » touche plusieurs pays :
- La Syrie entre dans une guerre civile toujours en cours.
- Des troubles ont lieu au Maroc et au Bahreïn.
- Une coalition franco-britannique soutient les rebelles libyens et détruit le régime de Kadhafi.
- Au Yémen, Ali Abdallah Saleh s’enfuit en Arabie saoudite.
- En Égypte, Hosni Moubarak est chassé du pouvoir.
- Une région déstabilisée par la montée de l’islamisme
Les islamistes « modérés » remportent plusieurs victoires :
- En Turquie, l’AKP d’Erdogan dirige le pays depuis 2002.
- En Tunisie et en Égypte, les islamistes sont élus au pouvoir au lendemain des révolutions.
Suite à l’intervention américaine en Afghanistan et en Irak et à certaines révolutions du printemps arabe qui se sont transformées en guerre civile, les islamistes radicaux connaissent une amplification de leurs combats :
- En Afghanistan, d’où les troupes américaines doivent se retirer en 2016, les talibans ont encore de nombreuses régions sous leur contrôle.
- À cheval sur la Syrie et l’Irak, un État se revendiquant de l’islam fondamentaliste s’est créé. Il s’agit de Daesh. Cet État mène une intense propagande pour le recrutement de djihadistes.
- La Libye est en proie à une guerre civile dans laquelle les groupes islamistes sont des acteurs fondamentaux.
Cependant, en 2014, les gouvernements islamistes élus en Égypte et en Tunisie sont remplacés par des gouvernements laïcs :
- En Égypte, l’armée, derrière le général Fattah el-Sissi, reprend le pouvoir et mène une intense répression contre les islamistes.
- En Tunisie, la coalition laïque de centre-gauche dirigée par Beji Caïd Essebsi, est élue en décembre 2014 contre le président sortant qui a gouverné avec les islamistes.
- À l’inverse, en Turquie, malgré un important mouvement protestataire en 2013, le gouvernement d’Erdogan enregistre des succès électoraux et restreint de plus en plus les libertés.Définitions
OPEP : Organisation des Pays Exportateurs de Pétrole.
Fondamentalisme :idéologie qui veut imposer les préceptes religieux dans toute la vie quotidienne.
Islamisme :idéologie qui veut fonder le droit et les institutions sur la Charia (la loi islamique).
Chiisme : courant de l’islam qui estime que le pouvoir doit revenir à la famille du Prophète et notamment à son gendre Ali.
Sunnisme : courant (majoritaire) de l’islam qui considère que le calife peut
être choisi parmi les compagnons du Prophète
L’Essentiel (ce qui est écrit) et un peu plus….
Il faut comprendre et montrer que cette région est – depuis la fin de l’empire ottoman – divisée et en proie à des conflits muliples. Le Proche et Moyen-Orient sont au croisement d’enjeux multiples : culturels et symboliques (religions, communautés diverses, berceau de l’humanité), économiques (hydrocarbures) et géopolitique (terrain d’affrontement des puissances occidentales).
A la chute de l’Empire Ottoman, le Proche et Moyen-Orient sont d’abord des territoires partagés entre puissances coloniales (1918 – 1948). Ces territoires sont marqués par des civilisations différentes (Arabes, Turcs, Kurdes et Perses) mais aussi par de nombreux mouvement religieux divers (Chrétiens d’orient, juifs, et surtout une opposition chiites et sunnites). La tutelle des anciennes puissances coloniales est fortement remise en cause par les populations qui leur reprochent d’accaparer les ressources. Cependant les divisions demeurent fortes entres populations et empêchent les arabes de s’unir pour créer un grand Etat Arabe (projet de Fayçal)
Après la seconde guerre mondiale et l’holocauste, la création de l’Etat d’Israël vient bouleverser le jeu et les conflits se multiplient attisés par la rivalité entre les deux puissances de la guerre froide (1948-1978). La création d’Israël est marqué par trois conflits extrèmement violent : guerre Israelo-arabe (1947-1949), la guerre de six jours (1967) et la guerre de Kippour (1973). A partir de 1956 et la crise de Suez, les puissances britanniques et françaises sont en effet effacées par les Etats-Unis et l’URSS.
Sur le conflit israëlo-arabe (Doc INA): http://fresques.ina.fr/jalons/parcours/0043/le-conflit-israelo-arabe-de-1948-a-nos-jours.html
Les clés du Moyen-Orient, pour une explication par les cartes du conflit israélo-palestinien.
- Partie I : http://www.lesclesdumoyenorient.com/Retour-cartographique-sur-le.html
- Partie II : http://www.lesclesdumoyenorient.com/Retour-cartographique-sur-le-1377.html
Depuis 1978, les conflits se multiplient (Guerre civile et guerre du liban en 1982, Iran-Irak (1980-1988), guerre d’Afghanistant (1979-1989). La guerre du Golfe (1990-1991) marque la fin de l’intervention de l’URSS qui s’effondre et la dominsaiton des Etats-Unis dans la région bien que G Bush parle de « nouvel ordre mondial » en mettant en avant le multilatéralisme de l’intervention en Irak. Alors que le conflit israélo-palestinien s’enlise reculant un peu plus chaque jour l’espoir d’une résolution à deux états, la montée de l’islamisme radical désatabilise encore un plus la région.
Plan du cours
I – L’Empire ottoman, un Empire en partage (1918 – 1948)
A°) Des ruines convoitées et accaparées dès 1916
B°) Diviser pour régner, les mandataires et la question religieuse
C°) Révoltes et tensions à la veille de la WWII
II – Israel, un acteur régional dans un jeu mondial (1948 – 1978)
A°) Le projet sioniste et la création de l’Etat d’Israel
B°) La Guerre froide s’invite au Moyen-Orient
C°) Des guerres et de l’eau
III – Les enjeux actuels (1978 – ….)
A°) La poudrière du Proche et Moyen-Orient
B°) Espoirs et déceptions de Paix
C°) Nouvelles menaces et tensions multiples
Chronologie essentielle Proche et Moyen-Orient
1916 : Accords Sykes-Picot
1920 : Signature du Traité de Sèvres qui démembre l’Empire ottoman
1923 : Mustapha Kemal dit Atatürk président fondateur de la république turque 1967 : Guerre des Six jours
1945 : Naissance de la ligue arabe
1956 : Nasser – Crise de Suez
1973 : Premier choc pétrolier
1975-90 : Guerre civile libanaise
1979 : Révolution islamique en Iran
1980-88 : Guerre Iran-Irak
1991 : Première guerre du Golfe
2003 : Deuxième guerre du Golfe
2011 : Révolutions dans le monde arabe
2011 – aujourd’hui : Guerre de Syrie
Conflit israélo-arabe et israélo-palestinien
1936 : Grande révolte arabe
1948 : Naissance de l’Etat d’Israël
1948-49 : Guerre de Palestine
1964 : Création de l’OLP
1973 : Guerre du Kippour
1978 : Accords de paix de Camp David
1982 : Guerre du Liban
1987 : Première intifada
1993 : Signature des accords d’Oslo
1995 : Mort d’Yitzhak Rabin
2000 : Seconde Intifada
2007 : Le Hamas prend le pouvoir à Gaza
2012 : La Palestine membre observateur ONU
2017 : Loi d’appropriation colonies israéliennes
Filmographie
- Lawrence d’Arabie, de David Lean, 1962
- Generation Kill, mini-série (1 saison) de David Simon et Ed Burns, 2008 (sur la 2e guerre en Irak).
- Paradise Now, de Hany Abu-Assad, 2005 (sur le terrorisme).
- Persépolis, film d’animation de Marjane Satrapi, 2007 (sur l’Iran dans les années 1980 et 1990).
- Le temps qu’il reste, d’Elia Suleiman, 2009 (l’histoire d’Israël vue par un réalisateur palestinien)
- Kippour, d’Amos Gitaï, 2000 (la guerre d’octobre 1973 vue par un Israélien).
- Le cochon de Gaza, film de Sylvain Estibal 2010 (film tragi-comique)
- Ajami, Scandor Copti et Yaron Shani, 2009 (Drame sur un quartier arabe de Jaffa)
- Valse avec Bachir, film d’animation, 2008 (sur la guerre du Liban de 1982).
- Argo, Ben Affleck, 2012 (sur la prise d’otage à Téhéran)